home science design goals education x-rated ISM bonus

 

A Brief History of IDM-diagrams

Later, there will be a verbal description of the changes in these diagrams.
For now, you can do a visual comparison to see how the diagrams have changed.


Links to other "Brief History of ISM" pages:
ISM       colors       simplification


1994-1995

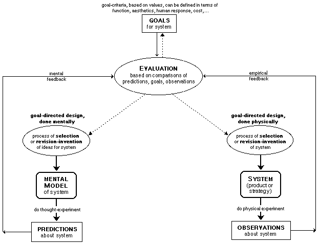
Before the first computer-drawn diagram (shown below),
some rough drafts were drawn by hand in 1994 and 1995.
  

October 1995

 

 


November 1995

 

 


November 1995

 

 


June 1997

 

 


August 1997


January 2000


Links to other "Brief History of ISM" pages:
ISM       colors       simplification


the URL for this page is
http://www.sit.wisc.edu/~crusbult/methods/idmpics.htm

top of page 

HOME           SITEMAP